Update May 2023
- The MOAK has been ported to Teensy 4.1 with new and enhanced options.
MOAK V4 introduces full support for straight key sending practice and
an option called ‘The Mother Load’. See this page for details, including the revised sketch (program with data) and schematic.
MOAK:
My first Arduino exercise
was a Morse
code sender.
Later I reconstructed a sine wave
oscillator
circuit on an Arduino prototyping shield, and integrated this with the
original exercise (details here
and in this follow-up
paragraph).
By all rights that should have been the end of it. However, two trains
of thought led to the present extension. First I wanted the ‘sender’
to generate practice text that was more like ordinary language than
random five-character groups. Second,
I thought the device should include a keyer function.
These ideas led to others, and when I told N4EFS about the
project
she
came up with the name, “Mother of All Keyers” (MOAK for short).
The name is a joke, of course. Physical
components
of the MOAK are the same as those commonly found in other keyers, for
example, the audio
oscillator (QST,
February 2017, pages 46-47).
[Other sidetone
generating circuits would have worked as well, but this one was
ready to use.] There is
not much else, after the Arduino and oscillator, just the LCD and
input/output support. The only unusual aspect of this keyer is its
control
program (MOAK
Arduino sketch), which implements a unique mix of options.

On startup, the device displays a splash screen for five seconds,
followed by ‘Electronic Key’ (the first option), and finally the
current speed setting. The screen then goes dark. It is dark for the
‘Electronic Key’ and ‘Straight Key’ options and illuminated for other
options. The left button on top of the enclosure is the ‘Option’ button
and right is
‘Select’ in the prototype. Pressing the ‘Option’ button steps through
the option list
and pressing ‘Select’ enters (or enables) the currently displayed
option.
Pressing the ‘Option’ button while running an option returns to the
‘Current option’ display, from which point the same or another option
may be
selected.
A straight key or paddle may be plugged
into the front panel jack (lower right in the prototype). Connections
are standard for a
right-hand paddle (iambic key). The ‘Straight key’ function uses the
dash side of the key. The speed potentiometer knob on the
front
changes speed within a pre-determined range of approximately 5 to 35
words per minute. (Full disclosure: The upper end of this range has not
been exercised.)
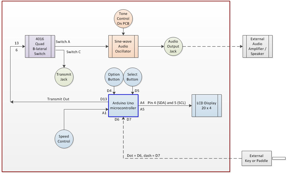
The block diagram
illustrates main components and their interconnections.
Pushbutton debounce circuits, each consisting of a pullup resistor plus
an RC and Schmitt trigger, came from this useful article. These were
constructed on a small generic circuit board (photo right). The front
panel speed
control, a 10K potentiometer, divides the Arduino’s 5 volt DC supply.
Its wiper connects to an analog pin (A1 in the sketch).
The assignment of connecting pins is largely
arbitrary
and different pins could be used, except that analog pins A4 and A5 are
defaults in the LCD serial communications support library.
The choice of
D13 for
transmit-out produced an amusing side effect. Since D13 is the
on-board LED indicator pin, the letters ‘H’
and ‘E’
sound on power up (4 blinks, then 1). When loading a sketch from the
IDE, ‘H’
signals the beginning of the load and ‘E’
signals completion.
Nine currently coded options are
listed and explained more fully in MOAK_User_Guide.pdf.
Two of these options, 5-letter groups and 5-alphanumeric groups were
inherited from the original project. The rest are new.
Random
pseudo-text
is gibberish that is similar to English—many
of the ‘words’ are pronounceable. Pseudo-text options were
especially fun to construct, as they required a bit of
background study. Some time ago I had played with the British
National Corpus (BNC), a very large sample (or collection of
samples) of written and spoken English. At that time I excerpted
the XML edition of the BNC to a database, and indexed the data this way
and that, with a view to
doing something interesting with it—don’t know what exactly. For the
present project I computed a few simple statistics from this subset of
the
BNC, and combined these with intuitive guesses to create
pseudo-text generating rules. These rules,
embodied as arrays and
values near the top of the sketch,
influence
the form of the text generated.
As such, they may
be modified experimentally to produce different flavors
of generated text.
Arduino’s pseudo random number generator
behaved in
an unexpected way. Documentation for the randomSeed() method suggests
using an analogRead() of an unconnected pin. I tried this, but kept
seeing the same ‘random’ sequences on repeating the same option after a
restart.
Analog port readings produce integer values ranging from 0 to 210
− 1. However, the port’s
unconnected input voltage doesn’t exactly roam over the 10-bit
range. Perhaps with a noise source attached
it would. Eventually I
substituted a button press as the seed. The
millis() function returns an unsigned long, which matches the seed
parameter. After making this change, repeating sequences were no longer
observed.
The idea of incorporating sending practice came from a ‘CW
Trainer’
application designed by Tom Lewis N4TL (http://www.qsl.net/n4tl/). In the
‘Sending Practice’ option, the LCD
screen displays a string (generated by one of the listening practice
options). To practice, a person keys-in the displayed
string.
Each correctly keyed character gets echoed (as lowercase), while
incorrectly keyed characters are echoed in the way the program
interprets them, or as ‘*’ if not a recognized Morse character.
The ‘Listen
and Send’
option is similar, except that the practice text to be keyed is not
only displayed but also sounded out. One may attempt to reproduce the
characters as they were heard, in addition to
relying on memorized dot-dash sequences. Sending
practice options require the use of a paddle—the
program cannot decode characters that are keyed-in with a straight key.
Packaging:
The prototype enclosure is a plastic box, approximately 8-inches wide
by 4-inches high and 2-1/2 inches deep. The Arduino and small PCB are
held more-or-less in place using long #2 machine screws and nuts. A
short USB-B jumper conveys power from outside the box to the Arduino
(and everything else). Point-to-point wiring is the usual rat’s nest,
due in part to the fact that most of the wire I have is springy stuff. —I
must purchase soft wire for the next project!
A 16 x 2 LCD may be substituted for the
20 x 4 display shown in accompanying photos. It should only be
necessary to edit the ROWS and COLS constants near the top of the
sketch. Option names were chosen to fit the smaller display. Similarly,
functions that support scrolling were coded to adjust
automatically for either display size.
The inside-the-box sidetone generator
can be
omitted. The only
components that are required to produce the same functionality
as the MOAK are the
Arduino, LCD display, and option navigation buttons—and
of course, the sketch. If features are added in the future, I will post
a revised sketch.
MOAK demo: moak.mp4
Addendum:
The procedure for changing speed was a little awkward. This revised
sketch
includes a new speed adjustment mode. In this mode the LCD displays
current speed in words per minute, as the speed knob is being turned.
To enter this mode, press the ‘Select’ button from within any option
except sending practice options. In other words, press ‘Select’ instead
of the ‘Option’ button. Once
a desired speed has been specified, press ‘Select’ again to return to
normal operation. The User Guide
has been updated to reflect this change. The revised sketch
incorporates a few other ‘invisible’ changes, to improve efficiency and
anticipate possible future enhancements.
Addendum:
This revised
sketch includes a semi-automatic key (bug) emulation option.
See my YouTube demo for additional
information.
Yet
another addendum: An article in CQ magazine
(“Learning CW at 70, by Words - Like a Child” by Nizar Mullani K0NM,
September
2018. pp. 38-40) inspired this
add-on project. The concept of learning the Morse sound of words (or
even phrases) seemed analogous to how one would learn a spoken
language. Intuitively this approach could be more effective than
memorizing letter sounds.
The MOAK sketch described in preceding
paragraphs consumes approximately 50% of the Arduino Uno’s program
storage, and 60% of its scarce dynamic memory. It is possible to
interface an SD card with Arduino (https://www.arduino.cc/en/Reference/SDCardNotes),
and at one point I considered this option. Then I thought why not
implement the word training concept as a stand-alone computer
application.
Initial experiments using the NetBeans
platform were disappointing. Keying a program-generated tone on and off
at slow speeds worked okay, but as the off-duration was shortened, tone
quality worsened (prominent clicks) and timing became erratic. No doubt
these problems could have been resolved with patience.
At this point a lazy and rather obvious
solution presented itself, namely to use the computer for storing and
managing ‘words’ (training terms or strings), while leveraging MOAK to
generate Morse characters and switch the tone oscillator. The challenge
with this approach would be to implement communication between the
computer and Arduino. I had previously experimented with a serial COM
package called RXTX in connection with
interfacing an amateur radio transceiver. So this problem was
more-or-less in hand.
I decided to name the application
NetMOAK, reflecting the project’s hybrid NetBeans + Arduino MOAK
structure. A detailed description, including download links for the revised
Arduino sketch and NetBeans (Java) application, as well as
installation and usage instructions may be found here. It
would add nothing to repeat details in this summary. For an example of
usage please see the video demo below.
NetMOAK demo: netmoak.mp4
Redesign
and Simplification: According to YouTube view count
statistics, the ‘Mother of All Keyers’ is among the least interesting
of my projects. Yet for me it has been one of the most instructive.
Along and along I came to realize that the
Arduino Uno and tone
oscillator shield could
be replaced with a bare ATmega328 microcontroller. In part this
realization was inspired by a reference to the Arduino tone(pin, frequency) function that
I had noticed while examining an unrelated sketch.
Arduino tone() outputs a square wave to
a DIO pin at a specified audio frequency. (Duration is an optional
parameter.) Would it be possible to produce
a more listenable sound by smoothing the waveform? To be satisfactory
in the present context, a
smoothing circuit would need to be simpler than the oscillator,
otherwise there would be little point in replacing the latter.
This instructive article suggested
a plausible answer. As the article advises I experimented with
component values suitable for smoothing in the 200 Hz to 1200 Hz range.
The resulting filtered tone resembles a sine wave near the middle
of the selected range, and is pleasing
to the ear.
Another factor contributing to my
interest in a redesign was the wish to have some practice using the
open
source KiCad
electronics design software. I had worked through the beginner’s
tutorial here, and wanted to try creating a
schematic with more components and connections. So at this stage I
began to draw a
plan for reproducing the functionality of NetMOAK, but without the
Arduino
Uno or its attached tone oscillator shield.
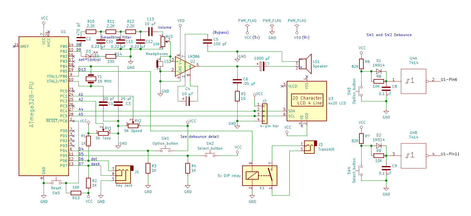
The revised design includes a
potentiometer to adjust the ATmega328-generated tone’s pitch (component
RV1 in the diagram). The circuit also includes an audio amplifier (op
amp U2), capable of driving a speaker. However, since there is no
external oscillator to switch, the redesign dispenses with the 4016
analog switch, instead operating the small transmit relay directly from
the assigned
digital output pin (D13). These additions and changes
necessitated only minor revisions of the sketch (version 2).
Initially I had no thought of actually
constructing this circuit, as the original MOAK is still fully
functional, and in an enclosure that hides the mess, but curiosity as
to
whether the revised design would work got the better of me. Briefly I
considered a custom PCB, but abandoned that idea as too
ambitious. Instead I fetched an old Radio Shack generic board
from the miscellaneous bin and began to solder sockets.
All small electronic parts needed for the circuit were also on hand.
Before starting, I thought
it would be good to have additional ATmega chips on hand in case one of
them bit the dust—as of this writing that has happened only once, and
it was a
physical misadventure (in another project) where chip pins came in
contact with a 12-volt
battery. On-line articles about programming the ATmega328 refer to
burning a bootloader, and how this can be done with an Arduino,
using software serial for linking to the target chip. Anticipating
this step,
I constructed a simple accessory board with
DIP socket and crystal
etc. to accommodate the
raw microcontroller, But then, when it came time to order
chips, all that I found for
quick delivery had the bootloader pre-installed. No doubt it is
possible to purchase chips without the bootloader, perhaps in quantity,
but for small projects such as mine, that would not be necessary.
The photo shows the finished board
connected to the NetMOAK computer application via USB (lower left). I
will return to that feature’s implementation in a moment. The board has
headers for each attachment, LCD, option button, select button, key
jack, transmit jack, speed pot, tone pot, headphones
jack, speaker, power,
serial I/O, and reset. I’m probably forgetting something. Smoothed tone
output (lower right) and amplifier input (upper middle) also have
headers. A short jumper between them enables the amplifier, if it is
needed. Layout-wise the microcontroller is on the lower middle
left
(obviously), with the Schmitt trigger chip above it on the left, and op
amp near the top. Power can be supplied via a USB-serial cable if
connected, or a separate header (upper left). There
is a pin for supplying more than 5 volts to the op amp, if desired.
Smoothing filter capacitors are at the bottom center right.
The business of
programming an ATmega328
for standalone use led to a few instructive observations. Initially
I used an Arduino Uno for programming, and after the sketch
was loaded, moved the microcontroller chip from the Uno to the project
PCB. Later I learned of a way to reprogram the chip
without having to remove it from the project board for plugging into
the Arduino. All that is needed is a
USB-to-serial adapter, a confusing variety of
which exist.
The Arduino itself is essentially a microcontroller development kit
with integral USB-to-serial capability (photo). For repeatedly
reprogramming an ATmega328 it would be more efficient
to configure a means for updating the chip in-circuit. However, for the
present
project, there was little to do, as the program needed only minor
additions for the tone oscillator replacement. (After completing this
code revision, I thought of a possible future project that would entail
loading and testing
multiple iterations of an unrelated sketch.)
The particular type of USB-to-serial
cable that I purchased (3-pack from Amazon) has an
embedded PL2303 chipset. Windows 7 automatically loaded a driver. At
first I was concerned that it might be the wrong driver, but on
starting the NetMOAK application with the USB-to-serial cable connected
to the microcontroller (photo above), the application’s port selection
box listed the COM port.
Oddly, it was necessary to start the program, then close and restart it
after first plugging in the USB cable, in order for the program to
detect the port.
Two of the three cables worked—one
was a dud. And rather
to my surprise the program successfully communicated with the new MOAK
board. The computer end was able to adjust MOAK speed and to process
the usual practice data through the device. Initially I exercised the
application
interface for an hour or so, and afterward tested several startup
connect cycles. Over the next couple of days I performed more
exhaustive testing.
Data from the computer
application to
the board were
always received and processed, the same as if the microcontroller were
interfaced via the Atmel chip (U2 on Arduino Uno). However,
microcontroller acknowledgments were not reliably
received by the computer application, when
using either of the functional PL2303 cables. Whereas,
when connected via the Atmel chip,
acknowledgments were always received. I don't yet know
why acknowledgments are
not reliably received with the store-bought cable. To solve
this will require additional study, perhaps using Termite to
send/receive data manually. For now, not receiving acknowledgements
has little practical
effect. Unless logging is enabled the only noticeable consequence
is that unlinking does not change the ‘Link’
button color—the NetMOAK application does not detect that it
has been unlinked, and must be restarted for the next session.
I have ordered a USB-to-TTL cable that claims an FTDI chipset, and compatibility with wireless Arduino—report to follow.
The cable works: The second cable that I purchased (Amazon Prime)
cost $7.99, whereas the previous one was $9.99 divided by 3. More
importantly, the new cable with its claimed FTDI chipset works
reliably. Using this cable, the NetMOAK computer application
communicates with the ATmega328 for both Tx and Rx. Thus, the MOAK can be linked and unlinked repeatedly when connected—The ‘Link MOAK’ button color correctly reflects link status. Additionally, when the application log is enabled, acknowledgements from the microcontroller can be viewed in the Log’s text area.
Project descriptions on this page are intended
for entertainment only.
The author makes no claim as to the accuracy or completeness of the
information presented. In no event will the author be liable for any
damages, lost effort, inability to carry out a similar project, or
to reproduce a claimed result, or anything else relating to a decision
to
use the information on this page.